ПРОЕКТНАЯ ДЕЯТЕЛЬНОСТЬ В СЕВАСТОПОЛЕ
Преамбула
В 2016 году Правительство РФ решило регламентировать деятельность по реализации крупных национальных проектов и сформировать Федеральный проектный офис, после чего в федеральным министерствам и регионам была поставлена задача создать у себя также проектные офисы. Как раз к моменту, когда мы заступили на службу в Департамент приоритетных проектов города Севастополя, вышло постановление Правительства РФ от 15.10.2015 №1050 "Об организации проектной деятельности в Российской Федерации". Эта установка в целом соответствовала тем задачам, на которые пришли мы - реализация значимых для Севастополя проектов и сложных задач, поэтому уже в декабре 2016 года мы подготовили и обеспечили утверждение Постановления Правительства Севастополя об организации проектной деятельности, в том числе сформировали механизмы и организационную структуру проектного управления, определили состав Совета по стратегическому развитию, сформировали Проектный офис и провели первое заседание Совета (Постановление Правительства Севастополя от 05.12.2016 г. №1155-ПП «Об организации проектной деятельности в Правительстве Севастополя» и Указ Губернатора города Севастополя от 12.12.2016 г. № 92-УГ «О Совете по стратегическому развитию и приоритетным проектам города Севастополя»).
Среди первых проектов, которые были вынесены на рассмотрение Совета по стратегическому развитию и были на нём приняты как значимые и приоритетные для города, значились развитие Балаклавы как международного центра туризма (согласно поручению Президента РФ), EnergyNet, Большая Севастопольская Тропа, военно-исторический парк Федюхины высоты, проект застройки Молочной балки, Терруар Севастополь, Индустриальный парк Гераклид, логистический центр на 7 километре Балаклавского шоссе и другие.
Однако по причинам нецелесообразности дальнейшей работы в Правительстве Севастополя, мы в 2017 году перестали заниматься этими вопросами, хотя, безусловно, и городу в лице жителей, и инвесторам, как местным - крупным и мелким, так и материковым, эффективная организация и содействие в реализации крупных проектов крайне необходима.
Текущее положение
По состоянию на второй квартал 2020 года в Севастополе продолжают действовать созданные нами Положение и методические рекомендации по организации проектной деятельности, с которыми можно ознакомиться ниже или на сайте Правительства Севастополя (если они там остались). После упразднения Департамента приоритетных проектов функции Проектного офиса возложены на Департамент экономического развития города Севастополя.
К нашему удовлетворению, часть запущенных проектов, благодаря активности их руководителей, реализуются. Так, Президентом РФ была отмечена Большая Севастопольская тропа, создается Парк "Федюхины Высоты".
Однако часть проектов либо в вялотекущем состоянии (Молочная балка, Терруар Севастополь, гражданское развитие района Балаклавской бухты), либо не двигаются или были вообще неоправданно отложены - Логистический парк на 7 км, Индустриальный парк Гераклид, проект рекреационного развития района Парка Победы с протяженной набережной и пляжами до Зенитки, рекреационно-досуговый спортивный комплекс в Орловке и др.
Нормативные документы
Вы можете найти эти документы на сайте Правительства Севастополя, но для удобства мы разместили их здесь. Зачем? Во-первых, такой порядок заявления о своих проектных инициативах, пока он действует, Вы можете использовать. Во-вторых - крупные проекты, затрагивающие Балаклаву, изначально реализовывались в рамках этих регламентов. В-третьих, так удобно.
20161205 Положение об организа
Положение об организации проектной деятельности в Правительстве Севастополя
20161212 Положение о Совете по
Положение о Совете по стратегическому развитию и приоритетным проектам города Севастополя
О внесении изменений в постано
О внесении изменений в постановление Правительства Севастополя от 05.12.2016 № 1155-ПП
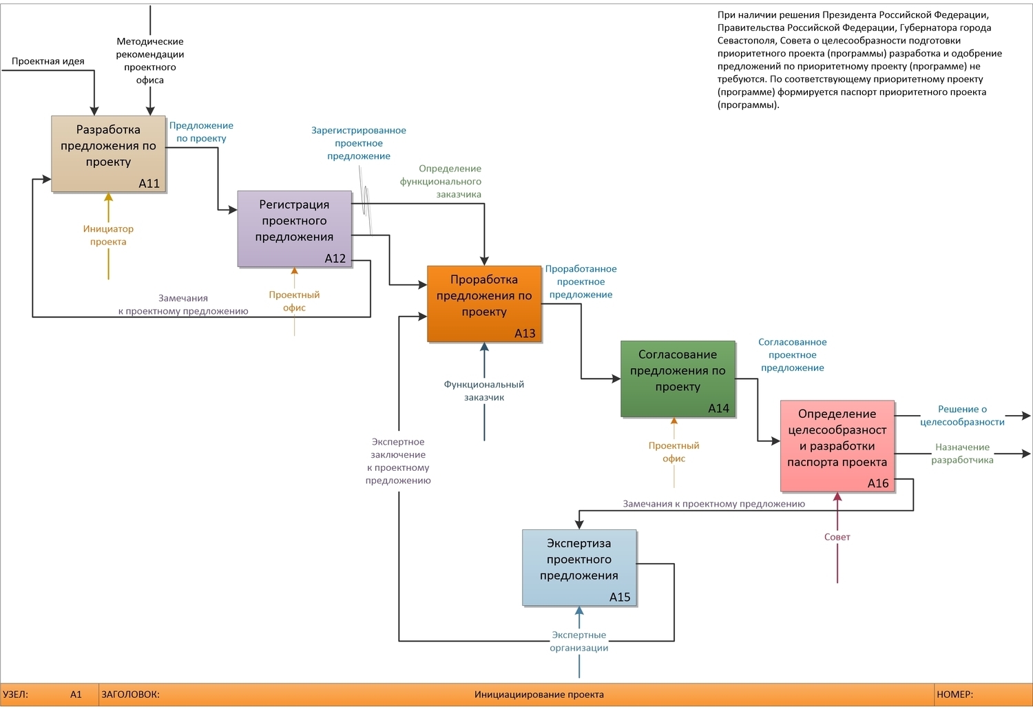
Организация проектной деятельности
Схематически регламент по рассмотрению проектов и их сопровождению в Правительстве Севастополя выглядит следующим образом (в стандарте IDEF):

